
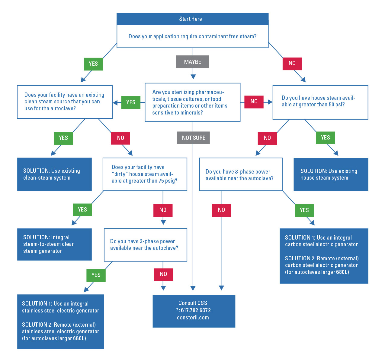
本質上,高壓滅菌器需要蒸汽來操作。然而,當涉及到實驗室滅菌器時,有幾種可能的高壓釜蒸汽發生器源可選擇; 一切從建筑蒸汽(也稱為家用蒸汽)到車載電動蒸汽發生器的蒸汽。以下指南探討了實驗室高壓釜**常見的蒸汽源。
實驗室高壓滅菌器**常見的蒸汽源是“房子”鍋爐。房屋蒸汽是來自建筑物的鍋爐系統(通常位于地下室)的蒸汽。在大多數情況下,如果有可用的標準家庭蒸汽是足夠的。然而,有兩種情況下,房子蒸汽源可能不夠:
電壓式蒸汽發生器(或鍋爐)利用電加熱元件來加熱水并產生蒸汽。當涉及到實驗室高壓釜時,有兩種類型的發電機:
電鍋爐通常有208,240,380和480電壓,單相或三相連接,容量范圍從20kW到180kW。它們由碳鋼或不銹鋼制成。
(見下面關于不銹鋼和碳鋼鍋爐的給水要求。)
一個自動高壓鍋蒸汽發生器放空適用于電熱鍋爐,這將有助于沖走礦物質飼料水源留下您的延長加熱元件的壽命的選項。強烈建議對水質較差的設施使用此功能。即使鍋爐沒有自動排氣特征,大多數具有手動排氣閥,其允許使用者手動排放鍋爐以減少水垢并且保持加熱元件的壽命。不銹鋼鍋爐不需要自動排污功能,因為給水已經凈化。
蒸汽 - 蒸汽鍋爐(通常也稱為間接換熱器鍋爐)用于產生所謂的清潔蒸汽。這些鍋爐采用整體式或遠程安裝配置,由不銹鋼結構制成,并提供大于1兆歐姆·厘米的高純度水(RO / DI)。使用這種類型的鍋爐,房屋(臟的)蒸汽用于間接加熱熱交換器系統內的水; 確保產生清潔的蒸汽并將其輸送到高壓釜中,不含污染物。在發生器內沒有形成沉淀或結垢的機會。因為這些鍋爐需要非常少的維護(即,沒有加熱元件或電氣部件),所以它們是**經濟的操作。
*清潔蒸汽被認為是沒有污染物的蒸汽。它源自高純度(DI)水。清潔蒸汽可以使用電蒸汽鍋爐或蒸汽到蒸汽熱交換器。
下表顯示了標準鋼鍋爐的推薦給水量要求。如果水質不符合下面列出的**高條件要求,那么您的水將需要通過RO或水軟化系統凈化。如果您不確定設施的水質,請聯系Consolidated以安排初步評估。
| 特性 | 推薦條件 | **大條件 |
| 溫度 | 隨附 | 140°F(60°C) |
| 總硬度 | 0?17mg / L | 85 mg / L |
| 堿度 | 50?180mg / L | 350mg / L |
| 總溶解固體 | 0?150mg / L | 250mg / L |
| pH | 7.5?8.5 | 7.5?9.0 |
| 總二氧化硅 | 0.1?1.0mg / L | 2.5mg / L |
| 電阻率 | 2,000-6,000歐姆·厘米 | 26,000歐姆•cm * |
*如果供水量大于26,000歐姆•厘米觸點合并建議。
不銹鋼發電機需要> 1兆歐姆·厘米的去離子水。